- Home
- Portal Memória – anos 2020
Portal Memória – anos 2020
A Universidade Estadual do Maranhão (UEMA) obteve significativa expansão e modernização entre 2020 e 2025. O ano de 2020 foi marcado pela reorganização administrativa via Lei N.º 11.372, que formalizou sua estrutura multicampi e alterou nomenclaturas de cargos, além da suspensão e adaptação de atividades pela pandemia do Covid-19.
A interiorização foi reforçada com a inauguração do Campus São Bento em 2021. No biênio 2022-2023, houve avanços em inovação, como a primeira eleição totalmente online para Reitor, e em inclusão social, com a criação do Comitê de Combate à Violência de Gênero e o Programa Primeiros Passos na Ciência.
No ano de 2023 foi criado o Centro de Ciências da Saúde (CCS) em São Luís, com o curso de Medicina, e as Assessorias de Gestão de Dados Estratégicos, de Avaliação Institucional e de Interiorização. Em 2024 avanços significativos nas áreas de Ensino, Pesquisa, Extensão e Internacionalização. Em 2025, o compromisso social foi evidenciado pelo primeiro curso superior presencial no sistema carcerário (ProPPL) e pela nova Lei de Reserva de Vagas no PAES, que ampliou as cotas para escola pública e critérios étnico-raciais.
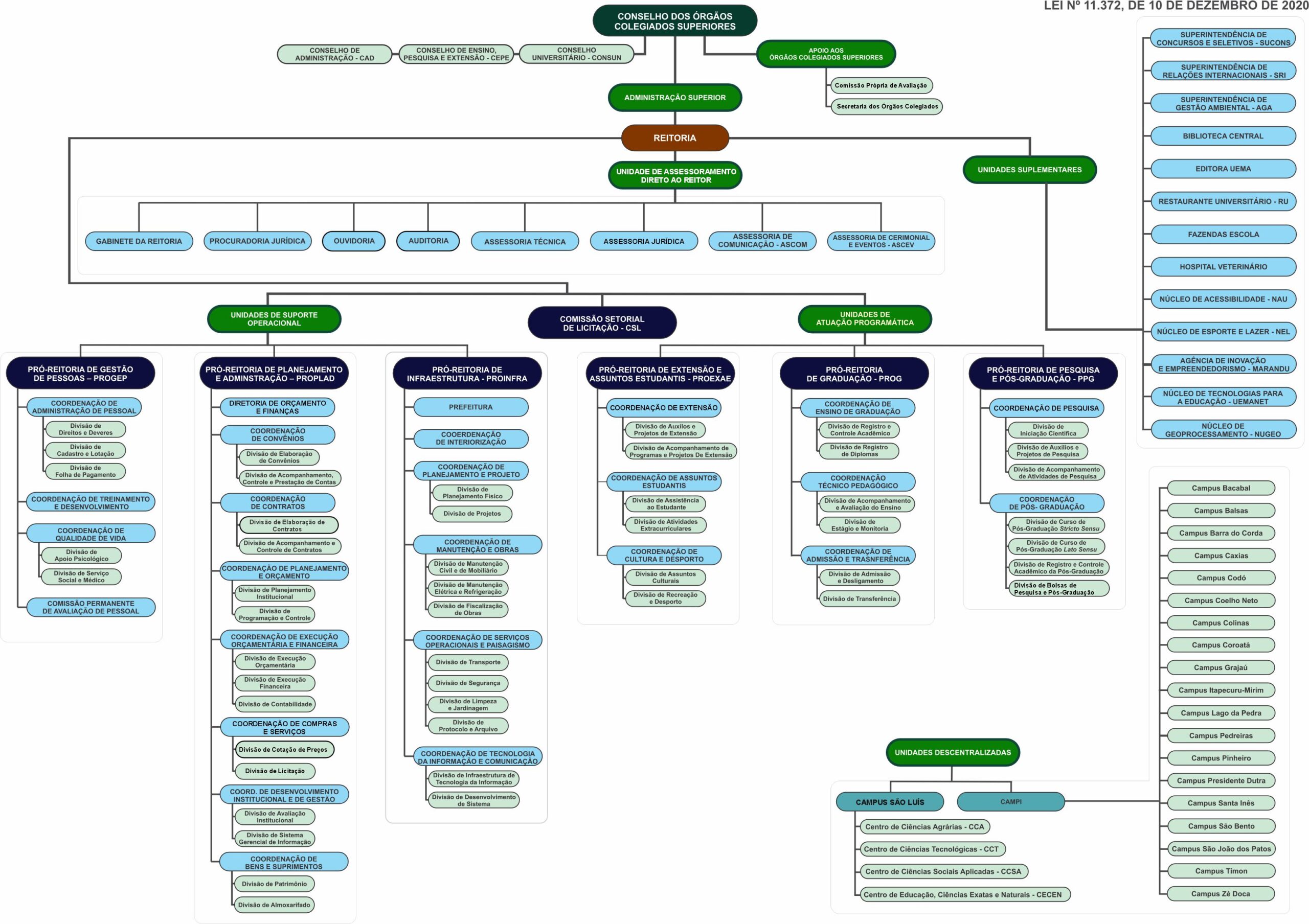
2020 – Aprovação da Lei que dispõe sobre a organização administrativa da UEMA e altera nomenclaturas das Assessorias, Superintendências e Campus
2020 – Criação do Campus São Bento
2020 – Pandemia do Coronavírus 2020
2021 – Criação da Assessoria ODS
2022 – Primeira eleição on-line para Reitor e Vice-Reitor da UEMA
2023 a 2026 – Walter Canales Sant’Ana
2023 – Criação do Centro de Ciências da Saúde – CCS
2020
Atual Organização Administrativa da UEMA
Aprovação da Lei que dispõe sobre a organização administrativa da Uema e altera nomenclaturas das Assessorias, Superintendências e Campus
Em 10 de dezembro de 2020, o Estado do Maranhão promulgou a Lei N.º 11.372, que dispõe sobre a reorganização administrativa e estrutural da Universidade Estadual do Maranhão (UEMA), 26 anos após a lei anterior. A nova legislação formalizou e expandiu a estrutura multicampi da instituição.
As principais alterações introduzidas pela Lei N.º 11.372 foram:
Mudança de Nomenclatura: Os antigos Centros de Estudos Superiores passaram a denominar-se Campus.
Criação de Novo Campus: Foi criado o Campus São Bento na estrutura organizacional da UEMA.
Reestruturação de Cargos: A lei alterou as nomenclaturas e unidades administrativas dos cargos comissionados.
Estrutura Multicampi: A legislação formalizou a organização da UEMA na modalidade multicampi, permitindo sua presença capilar em todo o Estado do Maranhão.
Essa reorganização buscou modernizar a estrutura interna e de cargos da Universidade, reforçando seu propósito de capilaridade e alcance no estado.
⏲︎ Cód.: Hist_UEMA_20_01
🔗 Link direto: dados.uema.br/memoria-anos2020#lei-11372
2020
Campus São Bento
Criação do Campus São Bento
A Universidade Estadual do Maranhão (UEMA) ampliou sua presença na Baixada Maranhense com a implantação do Campus São Bento, um marco histórico na interiorização do ensino superior. O processo iniciou-se com a iniciativa do governador Flávio Dino e, em 2 de fevereiro de 2016, quando a União, por meio da Superintendência do Patrimônio da União no Maranhão, doou à UEMA um terreno de 40,99 hectares para implantação do Centro de Estudos Superiores de São Bento, formalizada pelo Contrato de Doação com Encargos (Processo nº 04952.200946/2015-61).
Em 13 de março de 2017, em solenidade histórica na cidade de Turilândia, o Governador Flávio Dino e o Reitor Gustavo Pereira da Costa assinaram a Ordem de Serviço para construção do campus, com investimento de R$ 13,1 milhões provenientes do BNDES e Tesouro Estadual. O governador Flávio Dino destacou na ocasião que “o Campus da UEMA é de enorme importância porque significa a ampliação da presença da universidade na região”, enfatizando o compromisso do governo com a interiorização da educação superior.
Construção do campus
As obras, executadas pela Construtora Agrasty, tiveram início em 18 de março de 2017 na área da antiga Fazenda Escola do CCA/UEMA, às margens da MA-014. O campus foi planejado para uma área total de 418.121 m², com 30.762 m² urbanizados, construindo oito prédios principais que incluem pavilhão de salas de aula com 1.624,30 m², auditório para 268 pessoas, biblioteca, pavilhão de laboratórios, laboratório de tecnologia de alimentos e alojamentos para estudantes e professores.
Inauguração
Com a conclusão das obras em janeiro de 2021, o Campus São Bento havia sido oficializado pela Lei Estadual nº 11.372, de 10 de dezembro de 2020, e inaugurado em 6 de agosto de 2021. Na solenidade de inauguração, o auditório foi batizado com o nome “Sálvio Dino” em homenagem ao advogado e político maranhense, pai do governador Flávio Dino. Na ocasião, o Reitor Gustavo Costa anunciou a implantação do curso de Direito e de novos cursos como Letras, Pedagogia, Gastronomia, Física e Ciências Sociais, além do Programa de Formação de Docentes para Comunidades Quilombolas, totalizando aproximadamente 480 novas vagas.
Abrangência
O campus atende os municípios da Baixada Maranhense – Anajatuba, Arari, Bela Vista do Maranhão, Cajari, Conceição do Lago-Açu, Igarapé do Meio, Matinha, Monção, Olinda Nova do Maranhão, Palmeirândia, Pedro do Rosário, Penalva, Peri Mirim, Pinheiro, Presidente Sarney, Santa Helena, São Bento, São João Batista, São Vicente Ferrer, Viana e Vitória do Mearim.
Em 2024.2, os alunos do Campus São Bento eram oriundos de sete estados, sendo os maranhenses naturais de 22 municípios do Maranhão.
Cursos iniciais
O primeiro vestibular com vagas para o Campus São Bento foi no PAES 2019, oferecendo vagas para os Cursos Superiores de Tecnologia em Alimentos, Fruticultura (descontinuado) e Gestão Ambiental.
A Fazenda Escola de São Bento
Integrado à Fazenda Escola, o campus desenvolve projetos de pesquisa e extensão que reforçam sua vocação para as ciências agrárias e ambientais, incluindo piscicultura, avicultura, apicultura, ovinocultura e fruticultura tropical. A implantação do Campus UEMA São Bento consolidou a presença da Universidade na Baixada Maranhense, gerando impacto social, econômico e científico para mais de mil beneficiários diretos e ampliando significativamente o acesso à educação superior e ao desenvolvimento regional sustentável.
Vídeo do Governo do Estado do Maranhão sobre a Campus UEMA, São Bento (02/11/2020)
▹ 2022 – Direito Bacharelado – Resolução N.º 1103/22 CONSUN/UEMA
▹ 2024 – Curso Superior de Tecnologia em Agropecuária – Resolução N.º 1263/24 CONSUN/UEMA
▹ 2025 – Serviço Social Bacharelado – Resolução N.º 1346/2025-CONSUN/UEMA
▹ 2025 – Nutrição Bacharelado – Resolução Nº 1341/2025 CONSUN/UEMA
⧉ Links interessantes:
➜ Governo Estado inicia obras do Campus da UEMA em São Bento esta semana
➜ Retrospectiva 2024: Os destaques do Campus São Bento da Uema
➜ Governo do Maranhão entrega oficialmente Campus São Bento para a população
➜ Formados
➜ ENSINO (Graduação Regular, Programas Especiais e Pós-Graduação)
➜ Calendários e cronogramas da UEMA
➜ Pesquisa
➜ Extensão
⏲︎ Cód.: Hist_UEMA_20_02
🔗 Link direto: dados.uema.br/memoria-anos2020#campus-sao-bento
2020
SUCONS/UEMA
Superintendência de Consursos e Seletivos - SUCONS
O cargo de Assessor de Concursos e Seletivos foi criado pelo Decreto Estadual nº 30.574, de 5 de dezembro de 2014. Nesse contexto, a Divisão de Processos Seletivos e Vestibulares (DOCV) foi incorporada à nova Assessoria, que passou a centralizar as atividades relacionadas aos concursos e processos seletivos da Universidade, com início de atuação efetiva em 2015.
Em 2020, a Assessoria de Concursos e Seletivos foi transformada em Superintendência de Concursos e Seletivos (SUCONS), por meio da Lei Estadual nº 11.372, de 10 de dezembro de 2020, consolidando sua estrutura administrativa e ampliando suas atribuições institucionais.
Atualmente, a SUCONS é composta por três divisões:
Divisão de Seletivos para Contratação Temporária de Docentes;
Divisão de Concursos Públicos para o Magistério Superior;
Divisão de Processos Seletivos e Vestibulares (DPSV).
Compete à SUCONS a operacionalização de todos os processos do PAES, bem como dos processos seletivos especiais, incluindo os cursos na modalidade Educação a Distância (UEMANET) e os Programas Especiais, a exemplo do PROETNOS, ENSINAR e PROFITEC.
⧉ Links interessantes:
➜ Histórico de editais de Acesso ao Ensino Superior (PAES, EAD e Programas Especiais)
➜ Dados de Acesso ao Ensino Superior
➜ Medida Provisória Estadual N.º 497 de 07 de julho de 2025: Dispõe sobre a reserva de vagas dos cursos de graduação oferecidos pelas instituições públicas estaduais de educação superior prevista no artigo 222, §1º, da Constituição do Estado do Maranhão. (Revoga a Lei Estadual n.º 9.295, de 17 de novembro de 2010).
➜ Histórico de criações de novos cursos na UEMA
➜ Séries Históricas Resumidas de ENSINO (vagas, matriculados, formados)
➜ Painel de Vagas PAES e Seletivos
➜ PAES 2025 – Estatísticas dos Classificados
➜ Dados Históricos: Locais que foram realizadas as provas do PAES 2025
➜ Dados históricos de Vestbulares da UEMA
➜ Histórico dos locais onde forma realizadas as provas do PAES 2026
➜ Localizador exclusivo do histórico de aplicação do PAES 2026 no Campus São Luís
⏲︎ Cód.: Hist_UEMA_20_03
🔗 Link direto: dados.uema.br/memoria-anos2020#sucons
2020
PANDEMIA
Pandemia do Coronavírus 2020
Em 16 de março de 2020, a Universidade Estadual do Maranhão suspende todas as suas atividade acadêmicas por 15 dias devido a pandemia do novo coronavírus, decretada pela Organização Mundial de Saúde (OMS) no último dia 11 de março de 2020.
O Ambulatório Médico em Caxias e o Hospital Veterinário em São Luís reduziram as suas atividades e atendimentos, respeitadas as suas peculiaridades, de modo a evitar aglomerações.
Naquele momento, o Brasil já registrava 234 casos de COVID-19 e, mesmo sem confirmações no Maranhão, a Portaria Normativa nº 36/2020 (GR/UEMA) foi a primeira de uma série de medidas que passaram a disciplinar a presencialidade com protocolos rigorosos de segurança sanitária, além de organizar as atividades administrativas e as aulas em formato remoto na UEMA.
Conheça detalhes sobre o enfrentamento à pandemia do COVID-19 clicando no botão abaixo.
⏲︎ Cód.: Hist_UEMA_20_04
🔗 Link direto: dados.uema.br/memoria-anos2020#pandemia
2020
NEL/UEMA
Núcleo de Esporte e Lazer - NEL (PROEXAE/UEMA)
Criado em 2020, por meio da Lei n.º 11.372 de dezembro de 2020 que dispõe sobre a organização administrativa da UEMA, o Núcleo de Esporte e Lazer – NEL/UEMA, e posteriormente vinculado à Pró-Reitoria de Extensão e Assuntos Estudantis – PROEXAE/UEMA em 2023, é um setor voltado à promoção de atividades de extensão relacionadas à saúde, às atividades físicas, ao lazer e às dimensões sociais do esporte (educação, participação e competição). Sua atuação é concebida de forma permanente e indissociável do ensino e da pesquisa, integrando ações acadêmicas e serviços ofertados à comunidade.
A história do esporte universitário na UEMA remonta ao período da Federação das Escolas Superiores do Maranhão – FESM, precursora da UEMA, na década de 1970, quando a Educação Física integrava a formação acadêmica como componente obrigatório nos cursos de graduação, com carga horária de 120 horas.
Esse modelo era consonante com a legislação federal da época, em especial o Decreto-Lei n.º 705/1969, que determinava a prática da Educação Física em todos os níveis e ramos de escolarização, com predominância esportiva no ensino superior, e com regulamentação posterior pelo Decreto n.º 69.450/1971. Em 1977, a Lei n.º 6.503 de 13 de dezembro de 1977 regulava a obrigatoriedade da prática de Educação Física em todos os graus e ramos de ensino (incluindo superior), mas já trazia exceções para a prática ser facultativa ao aluno em certos casos.
O Departamento de Educação Física do Centro de Educação, Ciências Exatas e Naturais – CECEN, foi formalizado pelo Decreto Estadual N.º 13.819 de 25 de abril de 1994 que reorganizou a estrutura organizacional da UEMA e consolidou práticas esportivas, atividades regulares e eventos (campeonatos, torneios e olimpíadas universitárias), compondo uma cultura de integração e pertencimento no campus onde a sua sede funcionava no antigo Centro de Convenções da Cidade Universitária Paulo VI.
Mudança na obrigatoriedade da disciplina de Educação Física (2003)
Nos anos 2000, a LDB (Lei n.º 9.394/1996) foi alterada pela Lei n.º 10.793/2003, consolidando a obrigatoriedade da Educação Física principalmente na educação básica, porém desde sua origem, em 1996, a LDB já não mencionava a obrigatoriedade da Educação Física no ensino superior.
Na UEMA, essa mudança foi oficializada em 2003, quando a Resolução n.º 423/2003 CONSUN/UEMA (antiga Normas Gerais do Ensino de Graduação) estabeleceu que a prática de Educação Física passava a ser facultativa para os alunos da graduação, encerrando a fase em que ela operava como exigência geral.
A história institucional ganha forma com os depoimentos de servidores e egressos.
➤ Depoimento de José de Ribamar Soares Filho
O atual gestor do NEL, José de Ribamar Soares Filho, relembra que, quando era aluno do curso de Administração do Campus São Luís, no início da década de 1980, a Educação Física era obrigatória (120 horas) e se articulava com uma programação intensa de campeonatos e torneios ao longo do ano, envolvendo modalidades como futebol, basquete e handebol, o que fortalecia a integração e o engajamento da comunidade acadêmica.
➤ Depoimento de Francisco Alves da Silva (Chiquinho)
Segundo a entrevista de Chiquinho, atualmente vinculado ao NEL, ele começou a atuar no antigo Departamento de Educação Física por volta de 2002, quando ainda havia forte demanda acadêmica e grande fluxo de estudantes em práticas esportivas. Ele relata uma rotina intensa de aulas, com múltiplas turmas e alto número de alunos (cerca de 40 por turma), distribuídos em modalidades como futsal, voleibol, musculação e aeróbica.
Chiquinho também destaca docentes que marcaram essa fase, como José Nilson Alves Andrade, José Carlos Sousa de Aquino, Sandow de Jesus Goiabeira Feques, Edilson Penha Alves e Djanete Mendonça Ramos Miranda.
O professor José Nilson Alves Andrade, falecido em novembro de 2021, aparece como figura central na política esportiva universitária desde a década de 1970, articulando campeonatos, olimpíadas universitárias e integração entre campi. Chiquinho afirma ter atuado como seu secretário por mais de duas décadas, ressaltando rigor administrativo, organização e compromisso institucional.
O Ginásio Poliesportivo do NEL, no Campus São Luís, recebeu o nome de Ginásio José Nilson Alves Andrade em sua homenagem.
Em 03/07/2019, antes da consolidação formal do NEL, foi homologada a renomeação do Departamento de Educação Física do Centro de Educação, Ciências Exatas e Naturais – CECEN para Departamento de Artes e Educação Física, por meio da Resolução n.º 1377/2019, CEPE/UEMA. Esse redesenho departamental também se relaciona à reorganização de lotação docente e ao reposicionamento acadêmico do departamento, inclusive com a incorporação de docentes vinculados ao curso de Licenciatura em Música do CECEN.
O campus já possuía certa infraestrutura esportiva vinculada ao Departamento de Educação Física, o que propiciou o início das atividades do NEL.
Em 2020, por meio da Lei n.º 11.372 de dezembro de 2020, o Núcleo de Esporte e Lazer -NEL da Universidade Estadual do Maranhão foi oficialmente formalizado, com o propósito de desenvolver e estimular atividades de extensão sobre temáticas relacionadas à saúde, às atividades físicas, ao lazer e às dimensões sociais do esporte (educação, participação e competição) em seus espaços acadêmicos, de forma permanente e indissociável do ensino e da pesquisa.
O NEL surge como reconfiguração institucional das práticas esportivas universitárias, deslocando o eixo de ‘disciplina obrigatória’ até 2003 para ‘política extensionista e equipamento comunitário’ consolidada em 2020.
Em 11/12/2023, o NEL foi vinculado à PROEXAE, com justificativa centrada na necessidade de ações extensionistas voltadas à saúde e ao esporte:
Resolução n.º 558/2023, CAD/UEMA: vincula o NEL à PROEXAE, considerando a necessidade de ações extensionistas em saúde, atividades físicas, esporte (inclusive de competição) e lazer, atendendo à comunidade interna e externa e reforçando políticas de inclusão social, direitos essenciais e igualdade de oportunidades.
No mesmo período, o NEL também passa por regulamentação nos conselhos superiores, culminando na consolidação do núcleo como referência do Complexo Esportivo e das ações de extensão ligadas ao esporte e ao lazer na UEMA.
Em 2024, o funcionamento e a gestão do NEL receberam diretrizes mais claras, com parâmetros administrativos e operacionais (horários, prestação de serviços, regras de uso etc.), reforçando a atuação como equipamento universitário de extensão e atendimento à comunidade.
Atualmente, o NEL atua como gestor e articulador do Complexo Esportivo da UEMA, com infraestrutura e atividades regulares, incluindo:
• Academia de musculação;
• Campo de futebol;
• Ginásio José Nilson Alves;
• Parceria com a Arquearia de São Luís, com aulas regulares de arco e flecha às terças, quintas e sábados;
• Aulas de dança às terças e quintas, das 17h às 18h e das 18h às 19h.
Quanto ao funcionamento, há previsão de atendimento de segunda a sexta (das 6h às 19h) e aos sábados (das 8h às 18h). Neste último caso, o uso é condicionado (especialmente no ginásio), conforme regras internas e exigências estabelecidas.
A academia do NEL presta serviços ao público interno e externo, mediante mensalidade. Em regra, há isenção para alunos matriculados em disciplinas de Educação Física ou áreas afins, e descontos para servidores técnico-administrativos e docentes.
Fotos da VIII Olimpíada UEMA, realizada em 1997 no Ginásio do antigo Centro de Convenções da UEMA, Campus São Luís.
⧉ Links interessantes:
➜ Uema inicia ‘XX Torneio Esportivo’ com 74 equipes e mais 900 atletas inscritos
➜ Uema dá início às Olimpíadas Universitárias 2024 com espírito esportivo e integração
➜ Entrevista com José de Ribamar Soares Filho (Coordenador do NEL/UEMA)
➜ Entrevista com Francisco Alves da Silva (Chiquinho, servidor do NEL/UEMA)
➜ Núcleo de Esporte e Lazer da Uema promove aulas de Dança de Salão
➜ Post sobre a Academia do NEL (Instagram PROEXAE/UEMA)
➜ NEL realiza aula inaugural de Tiro com Arco na Uema
⏲︎ Cód.: Hist_UEMA_20_05
🔗 Link direto: dados.uema.br/memoria-anos2020#nel
2021
Assessoria ODS
Assessoria Especializada na Articulação dos Objetivos de Desenvolvimento Sustentável (ODS)
A Assessoria Especializada na Articulação dos Objetivos de Desenvolvimento Sustentável – ODS -UEMA, instituída pela Resolução Nº 1050/21 – CONSUN/UEMA, de 09 de abril de 2021, com a competência de articular junto a todos os setores da UEMA e aos parceiros externos de programas, projetos e atividades voltadas à promoção e ao desenvolvimento dos 17 Objetivos de Desenvolvimento Sustentável.
Em 2021, a UEMA instituiu a Assessoria Especializada na Articulação dos Objetivos de Desenvolvimento Sustentável (ODS), como um passo estratégico para integrar os 17 ODS da Agenda 2030 em suas atividades. Essa iniciativa visa não apenas alinhar a universidade aos objetivos globais de sustentabilidade da ONU, mas também fortalecer seu compromisso com a formação de profissionais capazes de enfrentar desafios sociais, econômicos e ambientais.
A compreensão da Agenda 2030 e dos 17 Objetivos do Desenvolvimento Sustentável, alinhados à missão e visão institucionais na Universidade Estadual do Maranhão (UEMA), permite um planejamento para a formação profissional e relação com a sociedade visando a responsabilidade com a vida e com a existência dos seres humanos nesse planeta, por meio da reflexão, discussão e adoção de práticas direcionadas a acabar com a pobreza e fome em todos os lugares; combater as desigualdades, dentro e entre os países; construir sociedades pacíficas, justas e inclusivas; proteger os direitos humanos e promover a igualdade de gênero e o empoderamento das mulheres e meninas; e assegurar a proteção duradoura do planeta e seus recursos naturais.
A missão da Uema inclui, além da formação acadêmica, a promoção da cidadania e o desenvolvimento sustentável, alinhando suas práticas institucionais de ensino, pesquisa, extensão, gestão e inovação a Agenda 2030.
Texto: Ariadne Enes Rocha (chefe da Assessoria Especializada na Articulação dos Objetivos de Desenvolvimento Sustentável (ODS)
Sobre os objetivos ODS
Os Objetivos de Desenvolvimento Sustentável (ODS) fazem parte de uma agenda global promovida pela Organização das Nações Unidas (ONU), conhecida como Agenda 2030 para o Desenvolvimento Sustentável – “Transformando Nosso Mundo”. Essa agenda foi adotada em setembro de 2015 por 193 países-membros da ONU, incluindo o Brasil, e representa um plano de ação universal para enfrentar desafios globais como a pobreza, a fome, as desigualdades, as mudanças climáticas e a degradação ambiental. Ela é composta por 17 objetivos principais, 169 metas e mais de 240 indicadores, com foco em cinco pilares centrais: Pessoas, Planeta, Prosperidade, Paz e Parcerias (os “5P’s”).
⏲︎ Cód.: Hist_UEMA_21_01
🔗 Link direto: dados.uema.br/memoria-anos2020#ods
2021
Programa UEMA 60+
Lançamento do Programa UEMA 60+ de Política Afirmativa para o ingresso de pessoas idosas no ensino superior da UEMA
Em 13 de dezembro de 2021, a Universidade Estadual do Maranhão (UEMA) instituiu, por meio da Resolução nº 1481/2021-CEPE/UEMA (homologada pelo CONSUN em 14/12/2021), o Programa UEMA 60+, política afirmativa voltada ao ingresso de pessoas com 60 anos ou mais no ensino superior. Fundamentado na Constituição Federal, no Estatuto do Idoso e em compromissos internacionais, o programa destina-se a preencher vagas remanescentes do PAES/UEMA, com até 50% dessas vagas (máximo de 6 por curso, turno e campus), desde que haja no mínimo 4 disponíveis. A seleção é conduzida pela SUCONS/UEMA por edital específico, reforçando o compromisso da UEMA com a educação ao longo da vida, a inclusão e o direito à dignidade das pessoas idosas. A resolução revogou a anterior nº 1475/2021, consolidando uma política mais clara e eficaz.
⧉ Links interessantes:
➜
⏲︎ Cód.: Hist_UEMA_21_02
🔗 Link direto: dados.uema.br/memoria-anos2020#60+
2022 - 2022
Governador do Maranhão
Carlos Orleans Brandão Junior (Governador)
2022-2022 / 2023 – ATUAL
Fonte: Galeria dos Governadores, presente no Portal do Goveno do Estado do Maranhão
Egresso do curso de Medicina Veterinária da Universidade Estadual do Maranhão, Carlos Orleans Brandão Júnior nasceu 2 de junho de 1958, em Colinas, Maranhão. Ainda jovem, foi professor de Inglês. Sua carreira política iniciou nos anos 90, quando foi assessor especial da Secretaria de Estado da Agricultura durante o governo de Edison Lobão; secretário adjunto do Meio Ambiente no governo de Ribamar Fiquene; chefe de gabinete do vice-governador José Reinaldo Tavares durante o primeiro mandato da governadora Roseana Sarney. Já na gestão de José Reinaldo, entre 2002 e 2006, ocupou os cargos de secretário de Estado de Articulação Política, secretário-chefe da Casa Civil e secretário-chefe do gabinete do governador. Em 2006, foi eleito deputado federal, trabalhando em diversas comissões voltadas ao desenvolvimento social e econômico do estado. Exerceu o mandato entre fevereiro de 2007 e dezembro de 2014, ano em que foi eleito vice-governador do Maranhão, ao lado do então governador Flávio Dino. Reeleito em 2018, continuou a desempenhar um forte papel na administração estadual, assumindo a governadoria em diversas ocasiões durante o segundo mandato de Dino. Em abril de 2022, assumiu definitivamente o cargo de governador do Maranhão. Sua gestão tem sido marcada pelo desenvolvimento sustentável, pela inovação tecnológica e pelo fortalecimento de políticas sociais que fomentam a geração de emprego e renda. Carlos Brandão acredita que o desenvolvimento do Maranhão depende de trabalho colaborativo de todos os setores da sociedade. Sua missão é transformar o Maranhão em um estado mais justo e igualitário, onde os maranhenses possam ter oportunidade de crescimento e qualidade de vida, deixando um legado de progresso e inclusão para as futuras gerações.
🔗 Link direto: dados.uema.br/memoria-anos2020#gov-carlos-brandao-2022
2022
Hino da UEMA
Criação do Hino Oficial da UEMA
O Hino da UEMA teve sua origem na concorrência, quando a Universidade decidiu que precisava de uma composição que representasse sua história e seus valores. Para isso, foi lançado um concurso público, estabelecido pelo Edital nº 01/2022-PROEXAE/UEMA, em fevereiro de 2022.
O objetivo era selecionar uma obra, com letra e música, que se tornaria o Hino Oficial e propriedade exclusiva da universidade. O processo seletivo permitiu a participação de alunos, ex-alunos, professores e até mesmo membros da comunidade externa, incentivando o engajamento de todos.
Gabriel Asafe Veloso Costa foi anunciado como o autor da composição vencedora, recebendo a premiação em dinheiro e tendo sua obra oficializada como o Hino da UEMA.
Hino da UEMA (Letra, Música e Arranjo: Gabriel Asafe Veloso Costa)
⏲︎ Cód.: Hist_UEMA_22_01
🔗 Link direto: dados.uema.br/memoria-anos2020#hino-uema
2022
Primeira eleição on-line para Reitor e Vice-Reitor da UEMA
Primeira eleição on-line para Reitor e Vice-Reitor da UEMA
Essa eleição online representou um avanço institucional, inspirado em sistemas de outras IES, com foco em inclusão, redução de custos e resposta a contextos pós-pandemia, conforme manual do eleitor e apresentações da Comissão. Fonte: Documentos oficiais da UEMA.
⏲︎ Cód.: Hist_UEMA_22_02
🔗 Link direto: dados.uema.br/memoria-anos2020#eleicoes-on-line
2022
Política de Prevenção e Combate à Violência de Gênero
Instituída a Política de Prevenção e Combate à Violência de Gênero
Em um significativo avanço para a garantia de direitos e da segurança no ambiente universitário, a Universidade Estadual do Maranhão (UEMA) instituiu, por meio da Resolução nº 1114/2022-CONSUN, a Política de Prevenção e Combate à Violência de Gênero e criou o Comitê de Prevenção e Combate à Violência de Gênero.
A primeira reunião do Comitê, realizada em 7 de março de 2023, marcou o início oficial de seus trabalhos, simbolizando o compromisso da UEMA em enfrentar ativamente a violência de gênero em seu espaço acadêmico.
O Comitê tem uma natureza consultivo-deliberativa e executiva, atuando na proposição, articulação, implementação e avaliação de ações. Sua finalidade é construir coletivamente uma rede de suporte para estudantes vítimas de violência, além de prevenir que tais violências ocorram por meio de campanhas, debates e outras iniciativas educativas.
Sua atuação organiza-se em três eixos estratégicos:
Prevenção: Promoção de ações educativas e campanhas de conscientização.
Enfrentamento e Combate: Implementação de mecanismos seguros para apuração e resposta às denúncias.
Acolhimento e Encaminhamento: Garantia de suporte psicossocial e jurídico às vítimas.
Uma Necessidade da Comunidade Acadêmica
A criação do Comitê responde a uma demanda urgente da comunidade universitária. Como explicou a Profa. Dra. Neuzeli Maria, presidente do Comitê, a iniciativa surge da compreensão de que a UEMA é uma comunidade vasta e diversa, onde milhares de pessoas circulam diariamente.
“A preocupação da política atua no fato de que vivemos em uma comunidade acadêmica onde existem relações de todos os âmbitos… Muitas mulheres podem estar sofrendo violência e estão se silenciando por não existir um canal de denúncia”, destacou a professora, enfatizando que o Comitê surge para ser esse canal oficial de escuta, acolhimento e ação.
Formado por docentes, servidoras técnicas e discentes, o Comitê representa um esforço transversal e colaborativo. Sua instituição consolida um canal oficial para denúncias e, mais do que isso, estabelece um compromisso público da UEMA com a construção de um ambiente acadêmico livre de violência, seguro, equitativo e respeitoso para todas as mulheres.
⏲︎ Cód.: Hist_UEMA_22_03
🔗 Link direto: dados.uema.br/memoria-anos2020#combate-violencia-genero
2023
Censo IBGE 2022
Dados do Censo IBGE 2022 dos municípios maranhenses com Campi da UEMA
Painel de indicadores do IBGE dos municípios com campi UEMA.
O painel de consulta interativa da UEMA, que utiliza dados do Censo IBGE 2022, é uma ferramenta estratégica desenvolvida pela Assessoria de Gestão de Dados Estratégicos (ASSGDE) da Universidade.
Este painel cumpre a função de sintetizar e tornar acessíveis os principais indicadores socioeconômicos e demográficos dos municípios maranhenses onde a UEMA está presente.
⧉ Links interessantes:
🔗 Link direto: dados.uema.br/memoria-anos2020#ibge
2023 - atual
Governador do Maranhão
Carlos Orleans Brandão Junior (Governador)
2022-2022 / 2023 – ATUAL
Fonte: Galeria dos Governadores, presente no Portal do Goveno do Estado do Maranhão
Egresso do curso de Medicina Veterinária da Universidade Estadual do Maranhão, Carlos Orleans Brandão Júnior nasceu 2 de junho de 1958, em Colinas, Maranhão. Ainda jovem, foi professor de Inglês. Sua carreira política iniciou nos anos 90, quando foi assessor especial da Secretaria de Estado da Agricultura durante o governo de Edison Lobão; secretário adjunto do Meio Ambiente no governo de Ribamar Fiquene; chefe de gabinete do vice-governador José Reinaldo Tavares durante o primeiro mandato da governadora Roseana Sarney. Já na gestão de José Reinaldo, entre 2002 e 2006, ocupou os cargos de secretário de Estado de Articulação Política, secretário-chefe da Casa Civil e secretário-chefe do gabinete do governador. Em 2006, foi eleito deputado federal, trabalhando em diversas comissões voltadas ao desenvolvimento social e econômico do estado. Exerceu o mandato entre fevereiro de 2007 e dezembro de 2014, ano em que foi eleito vice-governador do Maranhão, ao lado do então governador Flávio Dino. Reeleito em 2018, continuou a desempenhar um forte papel na administração estadual, assumindo a governadoria em diversas ocasiões durante o segundo mandato de Dino. Em abril de 2022, assumiu definitivamente o cargo de governador do Maranhão. Sua gestão tem sido marcada pelo desenvolvimento sustentável, pela inovação tecnológica e pelo fortalecimento de políticas sociais que fomentam a geração de emprego e renda. Carlos Brandão acredita que o desenvolvimento do Maranhão depende de trabalho colaborativo de todos os setores da sociedade. Sua missão é transformar o Maranhão em um estado mais justo e igualitário, onde os maranhenses possam ter oportunidade de crescimento e qualidade de vida, deixando um legado de progresso e inclusão para as futuras gerações.
🔗 Link direto: dados.uema.br/memoria-anos2020#gov-carlos-brandao-2023
2023 - atual
Atual Reitor da UEMA
Walter Canales Sant’Ana (Reitor)
Walter Canales Sant’Ana (Reitor)
Paulo Henrique Aragão Catunda (Vice-Reitor)
Com mais de 20 anos de experiência de docência, Prof. Walter Canales Sant’Ana atualmente é Professor Adjunto do Departamento de Engenharia Civil do Centro de Ciências Tecnológicas da Universidade Estadual do Maranhão. Graduado em Engenharia Civil e em Administração pela Mackenzie. Mestre em Infraestrutura Viária (UFSC). Doutor em Infraestrutura de Transportes (USP). Foi chefe do Laboratório de Mecânica dos Solos e Pavimentação. Membro da Associação Brasileira dos Reitores das Universidades Estaduais e Municipais – ABRUEM. Membro da Academia Maranhense de Ciências. Recebeu o Prêmio FAPEMA de 2008, na categoria “Jovem Cientista” nas Ciências Exatas, como orientador. Foi Pró-Reitor de Pesquisa e Pós-Graduação (2007-2010) e de Administração (2011-2014). Membro titular dos Órgãos Colegiados Superiores da UEMA há 15 anos. Exerceu o cargo de Vice-Reitor da UEMA de 2015 a 2022, sendo o Reitor eleito para o mandato 2023-2026.
É membro efetivo da Academia Maranhense de CIências, do conselho técnico-científico da revista Pavimentação e membro da Associação Brasileira de Ensino de Engenharia – ABENGE, da Associação Brasileira de Pavimentação-ABPv, do Conselho Técnico de Engenharia e Arquitetura do CREA-MA e do Conselho Consultivo do Porto do Itaqui (representando a UEMA).
Walter Canales Sant’Ana
Reitor
Paulo Henrique Aragão Catunda
Vice-Reitor
Monica Piccolo Almeida Chaves
Pró-Reitora de Graduação
Marcelo Cheche Galves
Pró-Reitor de Pesquisa e Pós-Graduação
Ilka Márcia Ribeiro de Souza Serra
Pró-Reitora de Extensão e Assuntos Estudantis
Thiago Cardoso Ferreira
Pró-Reitor de Planejamento e Administração
José Rômulo Travassos da Silva
Pró-Reitor de Gestão de Pessoas
Maria Teresinha de Medeiros Coelho
Pró-Reitora de Infraestrutura
Walter Canales Sant’Ana
Reitor
Paulo Henrique Aragão Catunda
Vice-Reitor
José Sampaio de Mattos Junior
Pró-Reitor de Graduação
Marcelo Cheche Galves
Pró-Reitor de Pesquisa e Pós-Graduação
Ilka Márcia Ribeiro de Souza Serra
Pró-Reitora de Extensão e Assuntos Estudantis
Thiago Cardoso Ferreira
Pró-Reitor de Planejamento e Administração
José Rômulo Travassos da Silva
Pró-Reitor de Gestão de Pessoas
Maria Teresinha de Medeiros Coelho
Pró-Reitora de Infraestrutura
🔗 Link direto: dados.uema.br/memoria-anos2020#reitor-walter-canales-2023
2023
ASSGDE/UEMA
Início das atividades da Assessoria de Gestão de Dados Estratégicos da UEMA
Início das atividades
Em 2023, a Assessoria de Gestão de Dados Estratégicos (ASSGDE/UEMA) iniciou suas atividade sendo integrada à estrutura de assessoramento direto ao Reitor, com o propósito de centralizar e disponibilizar as informações institucionais.
Origem
A ASSGDE/UEMA teve seu início por meio da solicitação enviada, em dezembro de 2022, ao governo do Estado do Maranhão o Projeto de Lei que propunha a criação da Assessoria (ASSGDE/UEMA) além de acréscimo de novas coordenações e divisões nas pró-reitorias e alterações de nomenclatura na Agência de Inovação e Empreendedorismo.
Missão
Sua missão consiste em coletar, tratar e analisar métricas e dados universitários, identificando indicadores estratégicos que impactam tanto o ambiente acadêmico quanto a contribuição da Universidade para a sociedade. O trabalho da Assessoria tem como objetivo principal subsidiar decisões da gestão superior com base em evidências.
ᗍ Site de Dados Institucionais da UEMA:
Portal de Dados Institucionais (dados.uema.br): Plataforma digital que consolida informações antes dispersas na instituição ou inéditas, promovendo transparência e acessibilidade. Até setembro de 2025, o portal contabilizava:
✅ Mais de 700 páginas web;
✅ Superior a 39 mil acessos;
✅ Visitas originárias de mais de 62 países;
✅ Mais de 300 usuários internos cadastrados, com acesso frequente a dados restritos e painéis analíticos.
ᗍ Projetos e Módulos em Destaque no Portal:
UEMA 360, Painel de Ensino, Linha do Tempo Virtual, Perfil Discente, Pesquisa, Módulo de Resoluções (busca simples e avançada), Calendários e Cronogramas, Mapas, Infraestrutura e Transporte, Extensão, UEMA em Números, Séries Históricas, Anuário Eletrônico (com mais de 100 dashboards), Dados de Diárias, Assistência Estudantil, Bolsas, Bibliotecas, Laboratórios, Sustentabilidade, Legislação e Portarias, Carta de Serviços, Dados para Rankings Internacionais, Centro de Comando e Controle do PAES, Cursos, Lotacionograma, Pós-Graduação, Estudos de Empregabilidade, entre outros.
ᗍ Integração com Setores Estratégicos:
A ASSGDE mantém painéis de dados e textos informativos integrados no site da UEMA e em diversos setores, além de desenvolver projetos conjuntos, estabelecendo parcerias para uniformizar e harmonizar as informações institucionais.
ᗍ Memória Institucional:
A Assessoria também atua na preservação e sistematização da história da UEMA, catalogando atos e fatos administrativos historicamente relevantes, como na presente Linha do Tempo Virtual contribuindo para a valorização do legado e da identidade universitária.
Para desenvolver os seus trabalhos, além de ter métodos próprios de coleta de dados, a ASSGEDE/UEMA conta com apoio de setores da instituição para fornecimento de dados, tendo destaque para a CTIC e as pró-reitorias.
A ASSGDE/UEMA desenvolve recursos para facilitar obtetenção de dados por parte de colaboradores e usuários externos.
⏲︎ Cód.: Hist_UEMA_23_01
🔗 Link direto: dados.uema.br/memoria-anos2020#dados-estrategicos
2023
Centro de Ciências da Saúde – CCS
Criação do Centro de Ciências da Saúde - CCS
⏲︎ Cód.: Hist_UEMA_23_02
🔗 Link direto: dados.uema.br/memoria-anos2020#ccs
2023
PRONERA
Criação do Programa Especial PRONERA - PRONERA
Em 15 de março de 2024, a Universidade Estadual do Maranhão – UEMA criou o Programa Especial PRONERA (Programa Nacional de Educação na Reforma Agrária), por meio da Resolução nº 1247/2024 – CONSUN/UEMA. A partir desse ato institucional, uma série de resoluções posteriores estruturaram o programa, criando e autorizando cursos de graduação específicos destinados às populações de áreas de reforma agrária.
O Curso de História – Licenciatura teve seu Projeto Pedagógico aprovado pela Resolução nº 1773/2024 – CEPE/UEMA, em 14 de março de 2024.
O Curso de Serviço Social – Bacharelado teve seu Projeto Pedagógico aprovado pela Resolução nº 1772/2024 – CEPE/UEMA, também em 14 de março de 2024, e sua criação e autorização de funcionamento foram formalizadas posteriormente pela Resolução nº 1249/2024 – CONSUN/UEMA, datada de 15 de março de 2024.
O Curso de Cooperativismo – Bacharelado teve seu Projeto Pedagógico aprovado pela Resolução nº 1771/2024 – CEPE/UEMA, em 14 de março de 2024, sendo criado e autorizado por meio da Resolução nº 1248/2024 – CONSUN/UEMA, de 15 de março de 2024.
Posteriormente, o Curso de Agronomia – Bacharelado teve seu Projeto Pedagógico aprovado pela Resolução nº 1798/2024 – CEPE/UEMA, em 30 de abril de 2024, e sua criação e autorização tornaram-se oficiais através da Resolução nº 1260/2024 – CONSUN/UEMA, publicada em 19 de junho de 2024.
O Programa Nacional de Educação na Reforma Agrária (PRONERA) tem como finalidade promover educação no campo, combater o analfabetismo e formar educadores para atuar em territórios rurais. No Maranhão, suas ações são desenvolvidas por meio de parcerias entre instituições como INCRA, MST, UEMA, UFMA e IFMA, abrangendo desde alfabetização em assentamentos até formações de nível médio e superior.
A Educação do Campo é reconhecida como um direito, valorizando a diversidade socioterritorial e fortalecendo as condições de vida da agricultura familiar. O PRONERA apoia projetos educacionais voltados ao desenvolvimento das áreas de reforma agrária, atendendo jovens, adultos, quilombolas, professores, educadores do campo e beneficiários do Programa Nacional de Crédito Fundiário.
Suas ações se fundamentam na democratização do conhecimento, na gestão democrática e na valorização dos saberes e culturas do campo. As formações ofertadas incluem alfabetização, escolarização básica, capacitação de educadores, ensino médio (regular e profissional), cursos técnicos, graduação e pós-graduação.
⏲︎ Cód.: Hist_UEMA_23_03
🔗 Link direto: dados.uema.br/memoria-anos2020#pronera
2023
Assessoria de Interiorização
Criação da Assessoria de Interiorização
Criada em 2023, a Assessoria de Interiorização representa um avanço na consolidação das políticas de integração da Universidade Estadual do Maranhão. Sua criação reflete o compromisso da UEMA em fortalecer o vínculo entre o Campus São Luís e os campi do interior, superando as distâncias geográficas e promovendo uma gestão mais articulada, participativa e sensível às realidades regionais.
Fonte: Assessoria de Interiorização
⏲︎ Cód.: Hist_UEMA_23_04
🔗 Link direto: dados.uema.br/memoria-anos2020#interiorizacao
2023
CELPE-BRAS
Credenciamento oficial para a Uema inicia a aplicação do teste Celpe-Bras no Maranhão
Celpbras
⧉ Links interessantes:
➜
⏲︎ Cód.: Hist_UEMA_23_05
🔗 Link direto: dados.uema.br/memoria-anos2020#celpe-bras
2023
PRONERA
Cria o Programa Primeiros Passos na Ciência
Em 29 de março de 2023, por meio da Resolução nº 1115/2023-CONSUN/UEMA, foi criado o Programa Primeiros Passos na Ciência, sob gestão da Pró-Reitoria de Pesquisa e Pós-Graduação (PPG/UEMA). O Programa foi estruturado com o objetivo ampliar a interiorização da iniciação científica na universidade, ampliando o acesso de estudantes dos campi do interior do Maranhão às atividades de pesquisa desde os primeiros anos da graduação.
Voltado a estudantes de graduação (do 2º ao penúltimo período) com bom desempenho acadêmico (média ≥ 7,0) e professores substitutos lotados nos campi, o Programa integra ensino e pesquisa, fortalecendo a formação científica dos futuros pesquisadores para a pós-graduação e o mercado de trabalho.
Funcionamento:
- Orientadores: Professores substitutos dos campi interioranos (exceto São Luís), com contrato ≥6 meses +30 dias, sem pendências na PPG. Submetem projetos online via edital; máximo 1 bolsa por matrícula.
- Bolsistas: Estudantes de graduação (2º ao penúltimo período), CR ≥7.0, sem vínculo empregatício ou outras bolsas (exceto auxílios como Moradia/Alimentação). Dedicação mínima de 20h/semana; indicação pós-aprovação do projeto.
- Obrigações: Relatório final e apresentação em Seminário da PPG. Inadimplência implica devolução integral da bolsa e impedimento por 2 anos.
Consolidado como uma das mais importantes iniciativas de incentivo à pesquisa da instituição, o Primeiros Passos na Ciência já beneficiou mais de 100 estudantes e conta, em 2025, com 84 bolsistas ativos em projetos desenvolvidos em diversos campi da UEMA.
O Programa Primeiros Passos na Ciência é voltado para o desenvolvimento do pensamento científico e da iniciação à pesquisa de estudantes de graduação do ensino superior
Março de 2023: O programa é criado formalmente (Resolução N.º 1115/2023-CONSUN/UEMA) e suas normas são aprovadas (Resoluções N.º 412/2023-CAD/UEMA e N.º 1589/2023-CEPE/UEMA), com o objetivo de induzir a interiorização da iniciação à pesquisa para estudantes de graduação dos campi do interior da UEMA e integrar professores substitutos nas atividades de pesquisa.
A partir de 2023 (vigência): O Programa entra em vigor, focado no desenvolvimento do pensamento científico, tendo oportunizado mais de 100 bolsas de iniciação científica para estudantes do interior.
Dezembro de 2023: A quantidade de bolsas para o exercício de 2024 é fixada em 100, com valor mensal de R$ 700,00 (Resolução N.º 552/2023-CAD/UEMA).
Fevereiro de 2024: É realizado o Seminário “Primeiros Passos na Ciência” em formato online para divulgar os resultados obtidos pelos bolsistas do programa.
Fevereiro/Março de 2025: É publicado o Edital N° 24/2025-PPG/UEMA, estabelecendo a seleção de projetos e orientadores (professores substitutos do interior) com período de inscrição inicial de 3 de março a 15 de maio de 2025.
Julho de 2025: O período de inscrição para o Edital N° 24/2025-PPG/UEMA é prorrogado até o dia 15 de julho de 2025.
Agosto de 2025: O Programa se consolida como uma importante iniciativa, contando com a participação de 84 alunos bolsistas em diversos campi do interior, estimulando a divulgação dos resultados de pesquisa em eventos e publicações acadêmicas.
⏲︎ Cód.: Hist_UEMA_23_06
🔗 Link direto: dados.uema.br/memoria-anos2020#primeiros-passos-na-ciencia
2023
Sistema Eletrônico de Informações – SEI
Implantação do Sistema Eletrônico de Informações – SEI
O Sistema Eletrônico de Informações – SEI é uma plataforma de produção e gestão de documentos e processos eletrônicos, criada em 2009 pelo Tribunal Regional Federal da 4ª Região (TRF4), com a política de “papel zero”.
Diponibilização do SEI para todos os órgão públicos do país
O sistema SEI é cedido gratuitamente à administração pública brasileira desde 2013. A disponibilização do Sistema para uso em toda a Administração Pública brasileira se deu por meio de uma iniciativa estratégica conhecida como Processo Eletrônico Nacional (PEN), que envolveu a cessão gratuita do software e a formalização de Acordos de Cooperação Técnica (ACTs).
A adesão ao SEI foi acelerada devido ao teletrabalho durante a Pandemia do COVID-19.
PROBLEMÁTICA DA TRAMITAÇÃO DE PROCESSOS NA UEMA ANTES DO SEI
Antes da implantação do SEI em 11 de dezembro de 2023, a tramitação de processos na UEMA — interna e externa — era inteiramente física, gerando lentidão, ineficiência e atrasos. Documentos (ofícios, processos, editais) eram transportados por motoristas da instituição em veículos oficiais, com rotas planejadas e acúmulo de volumes para otimização, o que retardava envios imediatos sendo afetados por variáveis do trânsito e ao horário de funcionamento dos órgãos e elevava os custos operacionais com combustível e manutenção dos veículos. Entregas vespertinas frequentemente inviabilizavam novos deslocamentos no mesmo dia, alongando prazos devido aos horários de funcionamento dos órgãos. Internamente, principalmente após a Portaria Normativa 54/2020 GR/UEMA que obrigou que os processos administrativos fossem tramitados exclusivamente de forma FÍSICA (impresso), a circulação entre setores e campi reproduzia essa determinação, que tinha a necessidade de assinaturas presenciais — impossibilitadas por ausências, viagens ou deslocamentos. A impossibilidade de acesso simultâneo, o risco de deterioração ou perda física, o alto custo com papel, transporte e armazenamento evidenciavam ser um sistema obsoleto. O único recurso que atenuava a problemática desse fluxo estava na utilização do Sistema Virtual de Processo (e-Processos), que estava em consonância com Decreto n. 28.860 de 14/02/2013, viabilizando o rastreio dos processos físicos.
Essa logística de tramitação de processos físicos se reproduzia nos demais órgão do governo do estado do Maranhão.
Objetivos e Características do SEI
O SEI apresenta características inovadoras, sendo 100% Web e acessível remotamente por diversos dispositivos. O sistema permite o controle de nível de acesso (para processos restritos e sigilosos) e a tramitação em múltiplas unidades simultaneamente, o que extingue com o fluxo linear tradicional do processo em papel.
O SEI foi concebido como uma ferramenta estratégica para modernizar a administração pública, substituindo integralmente o paradigma do papel como suporte físico para documentos institucionais. Seus objetivos centrais incluem a promoção da eficiência administrativa através de ganhos em agilidade, produtividade, transparência e redução de custos operacionais. O sistema possui características técnicas notáveis, sendo 100% web e de acesso remoto através de diversos dispositivos, com interface intuitiva e funcionalidades que permitem tramitação não-linear, controle de prazos, assinatura digital, gestão de níveis de acesso e compartilhamento de conhecimento em tempo real.
A finalidade do SEI é promover a eficiência administrativa, com ganhos em agilidade, produtividade, transparência e redução de custos com papel instituir a tramitação de processos em meio eletrônico, de forma nativa e com atualização em tempo real. Ele foi escolhido como a solução no âmbito do projeto Processo Eletrônico Nacional (PEN), coordenado pelo Ministério do Planejamento.
Implantação do SEI na UEMA
A implantação do Sistema Eletrônico de Informações (SEI) na Universidade Estadual do Maranhão foi um processo coordenado com o Governo do Estado, seguindo a obrigatoriedade estabelecida pelos decretos estaduais. A UEMA instituiu seu Comitê Setorial de Gestão em julho de 2023 para conduzir a implementação interna, realizou treinamentos em parceria com a UFMA e a EGMA, e promoveu uma transição gradual dos processos físicos para o digital.
Desde 11 de dezembro de 2023 data oficial de sua implantação o SEI é gerenciado pela Divisão de Protocolo e Arquivo – DPA/PROINFRA, com a homologação da Resolução nº 528/2023-CAD/UEMA, que tornou o SEI o sistema oficial para todos os processos administrativos da Universidade.logística
A Universidade Estadual do Maranhão (UEMA), como parte do Poder Executivo estadual, seguiu o cronograma de implementação determinado pelo Governo do Estado, com as seguintes etapas-chave:
- Julho de 2023: A UEMA publicou a Portaria n.º 1190/2023-GR/UEMA, que constituiu o seu Comitê Setorial de Gestão, responsável por coordenar a implantação interna, e orientou a obrigatoriedade de treinamento aos servidores. O Decreto n.º 38.345, de 13 de junho de 2023, previa a obrigatoriedade a partir de 1º de setembro de 2023.
- Agosto e Setembro de 2023: A implantação do SEI na UEMA foi adiada. O Decreto n.º 38.520, de 5 de setembro de 2023, alterou a data de obrigatoriedade geral no Estado para 27 de outubro de 2023.
- Outubro de 2023: O Decreto n.º 38.635, de 31 de outubro de 2023, promoveu uma nova prorrogação, transferindo a data de obrigatoriedade para 11 de dezembro de 2023.
- 11 de Dezembro de 2023 (Início da Obrigatoriedade): A UEMA formalizou a instituição do SEI como seu sistema oficial (para formação, instrução e decisão de processos administrativos eletrônicos) por meio da Resolução n.º 528/2023-CAD/UEMA, assinada em 7 de dezembro de 2023. A partir de 11 de dezembro de 2023, o uso do SEI se tornou obrigatório na UEMA para a criação e tramitação de novos processos e documentos administrativos.
- 29 de Novembro de 2024: A UEMA estabeleceu normas internas para o uso do SEI por meio da Portaria Normativa n.º 99/2024-GR/UEMA, definindo procedimentos específicos para arquivamento (exclusivamente pela Divisão de Protocolo e Arquivo) e restrições a certas funcionalidades do sistema.
- Janeiro e Agosto de 2025: Normativas adicionais foram estabelecidas, como a Portaria Normativa n.º 100/2025-GR/UEMA (13 de janeiro de 2025), que definiu os procedimentos para tramitação de processos na Secretaria de Órgãos Colegiados Superiores (SOCS), e a Portaria Normativa n.º 102/2025-GR/UEMA (6 de agosto de 2025), que classificou os usuários (internos e externos) e regulamentou os procedimentos de cadastro e criação de unidades administrativas no SEI.
A UEMA adotou o SEI em alinhamento com a política estadual de digitalização, com a obrigatoriedade formal de novos processos digitais se consolidando em 11 de dezembro de 2023, substituindo a tramitação em papel e sistemas anteriores.
⏲︎ Cód.: Hist_UEMA_23_07
🔗 Link direto: dados.uema.br/memoria-anos2020#sistema-sei
2023
Assesoria de Avaliação Institucional – AAI
Início das Atividades da Assessoria de Avaliação Institucional - AAI/UEMA
A Assessoria de Avaliação Institucional (AAI/UEMA) iniciou suas atividades em 2023, incorporando a Comissão Própria de Avaliação (CPA), criada em 2004.
A AAI coordena e articula todos os processos de avaliação internos e externos, entre eles a Autoavaliação Institucional, a Avaliação da Graduação (Avalgrad) e o Exame Nacional de Desempenho dos Estudantes (ENADE).
Sua atuação envolve o monitoramento de indicadores de avaliação, a elaboração de relatórios técnicos e a orientação aos cursos. Esses dados subsidiam decisões estratégicas da gestão da UEMA e contribuem diretamente para a melhoria da qualidade acadêmica.
Desde sua criação, a AAI tem promovido a cultura de autoavaliação nos centros e campi, realizando ações educativas, visitas técnicas, orientações sobre o ENADE, reuniões com coordenações de curso e campanhas de engajamento.
A Autoavaliação Institucional, por exemplo — conduzida pela CPA com apoio da AAI — envolve docentes, discentes e técnicos-administrativos de toda a UEMA, identificando pontos fortes, fragilidades e potencialidades. Os dados orientam políticas, investimentos e ações de gestão.
Um dos destaques da atuação da AAI é o impacto positivo nos resultados do ENADE 2023, em que a UEMA:
dobrou o número de cursos com Conceito 4;
obteve desempenho excepcional em vários campi (Engenharia Civil, Enfermagem, Agronomia, Arquitetura e Urbanismo);
alcançou notas máximas no IDD, incluindo o 1º lugar nacional em Tecnologia em Gestão Ambiental (São Bento).
Apesar desses avanços, a AAI também identificou pontos de atenção, como a queda da nota do curso de Medicina de Caxias, para o qual a Reitoria solicitou relatório detalhado visando à adoção de medidas corretivas.
A AAI, em articulação com a CPA e as Comissões Setoriais de Avaliação, tem modernizado os processos avaliativos, como na Autoavaliação Institucional 2025, que reduziu em 34% o número de indicadores — tornando o questionário mais acessível, rápido e eficiente — e ampliando a participação da comunidade acadêmica.
Por sua atuação estratégica, a AAI consolidou-se como um setor fundamental para a qualidade institucional, apoiando a tomada de decisões, fortalecendo a gestão e orientando a Universidade na melhoria contínua do ensino, da pesquisa, da extensão e da infraestrutura.
⏲︎ Cód.: Hist_UEMA_23_08
🔗 Link direto: dados.uema.br/memoria-anos2020#assessoria-avaliacao-institucional
2024
Acordo de Cooperação Técnica para internacionalização na pós-graduação (UEMA e FAPEMA)
Acordo de Cooperação Técnica para Internacionalização na Pós-graduação (UEMA e FAPEMA)
Em dezembro de 2024, a Universidade Estadual do Maranhão (UEMA) e a Fundação de Amparo à Pesquisa e ao Desenvolvimento Científico e Tecnológico do Maranhão (FAPEMA) firmaram um Acordo de Cooperação Técnica inédito, com investimento superior a R$ 5 milhões ao longo de quatro anos (R$ 1,26 milhão anuais). O acordo, assinado pelo reitor da UEMA, Walter Canales, e pelo presidente da FAPEMA, Nordman Wall, durante reunião do Comitê de Pós-Graduação em 16 ou 17 de dezembro de 2024, visa impulsionar a internacionalização dos Programas de Pós-Graduação Stricto Sensu da UEMA. Entre os objetivos, destacam-se a promoção de mobilidade acadêmica, incluindo bolsas para mestrado e doutorado sanduíche no exterior, recepção de pesquisadores e doutorandos estrangeiros, e criação de fluxos de conhecimento com instituições globais. Com valores que variam entre R$ 3.100 e R$ 8.750, as bolsas contemplam destinos em América do Sul, Europa, América do Norte, África e Oceania, fortalecendo a inserção da UEMA em redes globais de pesquisa e ensino. A iniciativa também visa elevar a qualidade dos programas de pós-graduação, contribuindo para melhores avaliações da CAPES e alinhando-se aos Objetivos de Desenvolvimento Sustentável (ODS). A primeira chamada interna foi lançada em março de 2025, e já em agosto do mesmo ano, os primeiros pesquisadores da UEMA embarcaram para instituições de referência em países como Peru, Inglaterra, França, Portugal, Espanha, Itália, México, Colômbia, Argentina, Uruguai e Polônia. Considerado um marco histórico pela UEMA e pela FAPEMA, o acordo representa um salto estratégico na política de internacionalização da UEMA, ampliando horizontes acadêmicos, fortalecendo a produção científica maranhense e posicionando o estado como protagonista no cenário acadêmico global. O reitor da UEMA, Walter Canales, destacou que o acordo é “um divisor de águas” para a universidade, aproximando o Maranhão das redes internacionais de pesquisa. Já o presidente da FAPEMA, Nordman Wall, afirmou que a iniciativa representa “um salto de qualidade para a ciência e tecnologia no estado”. O pró-reitor de Pesquisa e Pós-Graduação, Marcelo Cheche, ressaltou o caráter pioneiro da parceria, inédita tanto na história da UEMA quanto da FAPEMA, e o superintendente de Relações Internacionais, Silas Nogueira, celebrou o avanço da instituição entre as universidades mais bem colocadas em internacionalização no país.
⧉ Links interessantes:
➜ Uema e Fapema firmam Acordo de Cooperação Técnica para internacionalização na pós-graduação
➜ Parceria entre Uema e Fapema leva pesquisadores para intercâmbio em universidades de referência
➜ Chamada Interna N.º 01/2025 – PPG/UEMA Programa de Internacionalização da Pós-Graduação UEMA
⏲︎ Cód.: Hist_UEMA_24_01
🔗 Link direto: dados.uema.br/memoria-anos2020#uema-pelo-mundo
2024
Bolsa Atleta
Criação da Bolsa Atleta
Público-Alvo
O público-alvo são estudantes regularmente matriculados nos cursos de graduação presenciais ou a distância, divididos em duas modalidades: Bolsa Atleta Tipo 1, para atletas não vulneráveis, e Bolsa Atleta Tipo 2, destinada a atletas em situação comprovada de vulnerabilidade socioeconômica, com critérios específicos como renda familiar per capita de até um salário mínimo e meio e origem escolar pública ou bolsista integral no ensino médio.
Cronologia e Evolução
O primeiro edital de seleção foi lançado em 10 de maio de 2024, oferecendo 30 vagas (15 para cada tipo) e estabelecendo o período de inscrições de 27 de maio a 24 de junho daquele ano. O valor da bolsa foi fixado em R$ 700,00, pago em 12 parcelas. O lançamento de um segundo edital, o Edital nº 19/2025-PROEXAE/UEMA, em 1º de agosto de 2025. Este segundo edital manteve a oferta de 30 vagas e o valor do benefício, com inscrições abertas de 1 a 22 de agosto de 2025.
⏲︎ Cód.: Hist_UEMA_24_02
🔗 Link direto: dados.uema.br/memoria-anos2020#bolsa-atleta
2024
Bolsa Atleta
Plataforma Kerr: ambiente de coleta de dados de atividades de internacionalização na UEMA
A Plataforma Kerr, lançada em 2024 pela Superintendência de Relações Internacionais (SRI) e Assessoria de Gestão de Dados Estratégicos da UEMA, é uma ferramenta para sistematizar e monitorar ações de internacionalização da universidade. Seu objetivo é centralizar informações sobre mobilidade acadêmica (in/out), projetos, parcerias internacionais e docentes estrangeiros, facilitando a participação em rankings globais, fortalecendo programas de pós-graduação e incentivando a comunidade acadêmica por meio de exemplos de colaboração internacional.
Fonte: SRI/UEMA.
⏲︎ Cód.: Hist_UEMA_24_03
🔗 Link direto: dados.uema.br/memoria-anos2020#plataforma-kerr
2025
Novo sistema de reserva de vagas da UEMA
Novo sistema de reserva de vagas da UEMA
| Sistema de Vagas | Sigla | Público-Alvo (Quem pode se inscrever) |
|---|---|---|
| Ampla Concorrência | AC | Qualquer candidato, independentemente da origem escolar, da renda e da raça/etnia. |
| Reserva para Pessoas com Deficiência | PcD | Candidato com deficiência independentemente da origem escolar, da renda e da raça/etnia. |
| Reserva para candidatos(as) autodeclarados(as) pretos(as) ou pardos(as), exclusiva para os cursos CFO – PMMA e CFO – CBMMA | CFO-PP | Candidatos(as) autodeclarados pretos(as) ou pardos(as), independentemente de renda familiar e de origem escolar. |
| Reserva para candidato(a) egresso(a) da rede pública de ensino (Medida Provisória Estadual n.º 497/ 2025) | BR-PPI | Candidatos(as) autodeclarados pretos(as), pardos(as) ou indígenas (PPI), cuja renda familiar mensal é igual ou inferior a 02 (dois) salários mínimos per capita. |
| Reserva para candidato(a) egresso(a) da rede pública de ensino (Medida Provisória Estadual n.º 497/ 2025) | BR-Q | Candidatos(as) autodeclarados quilombolas, cuja renda familiar mensal é igual ou inferior a 02 (dois) salários mínimos per capita, e que tenham cursado o ensino médio integralmente na rede pública de ensino. |
| Reserva para candidato(a) egresso(a) da rede pública de ensino (Medida Provisória Estadual n.º 497/ 2025) | BR-DC | Candidatos(as) cuja renda familiar mensal é igual ou inferior a 02 (dois) salários mínimos per capita, e que tenham cursado o ensino médio integralmente na rede pública de ensino, independente de raça/etnia. |
| Reserva para candidato(a) egresso(a) da rede pública de ensino (Medida Provisória Estadual n.º 497/ 2025) | IR-PPI | Candidatos(as) autodeclarados pretos(as), pardos(as) ou indígenas (PPI), independentemente de renda familiar mensal, e que tenham cursado o ensino médio integralmente na rede pública de ensino. |
| Reserva para candidato(a) egresso(a) da rede pública de ensino (Medida Provisória Estadual n.º 497/ 2025) | IR-Q | Candidatos(as) autodeclarados quilombolas, independentemente de renda familiar mensal, e que tenham cursado o ensino médio integralmente na rede pública de ensino. |
| Reserva para candidato(a) egresso(a) da rede pública de ensino (Medida Provisória Estadual n.º 497/ 2025) | IR-DC | Candidatos(as), independentemente de renda familiar mensal e da raça/etnia, que tenham cursado o ensino médio integralmente na rede pública de ensino. |
⧉ Links interessantes:
⏲︎ Cód.: Hist_UEMA_25_01
🔗 Link direto: dados.uema.br/memoria-anos2020#novo-sistema-de-vagas
2025
I Encontro dos Servidores Técnicos-Administrativos do Norte e Nordeste
I Encontro dos Servidores Técnicos Administrativos das Universidades Estaduais da Região Norte e Nordeste
Vídeo: I Encontro dos Servidores Técnicos Administrativos das Universidades Estaduais
Fonte: Canal GovernoMA no YouTube
Ao sediar esse encontro, a Uema reafirma seu compromisso com a gestão democrática, a valorização dos servidores e a integração regional, consolidando-se como um polo de referência na promoção do diálogo e da cooperação no ensino superior estadual do Norte e Nordeste do Brasil.
⏲︎ Cód.: Hist_UEMA_25_02
🔗 Link direto: dados.uema.br/memoria-anos2020#encontro-servidores
2025
I Fórum dos Bacharelados
Uema realiza primeiro dia do I Fórum dos Bacharelados
⏲︎ Cód.: Hist_UEMA_25_03
🔗 Link direto: dados.uema.br/memoria-anos2020#forum-bacharelados
2025
Curso Presencial no Sistema Carcerário
Primeiro Curso Presencial no Sistema Carcerário - Serviço Social
Vídeo: UEMA lança primeiro curso superior presencial do país voltado para pessoas privadas de liberdade.
Fonte: Tv Assembleia Maranhão
⏲︎ Cód.: Hist_UEMA_25_04
🔗 Link direto: dados.uema.br/memoria-anos2020#proppl
2025
Seminário de Gestão Universitária da Uema
Seminário de Gestão Universitária da Uema
Vídeo: UEMA realiza ‘Seminário de Gestão Universitária’
Fonte:TV GovernoMA
Objetivo: fortalecer práticas de gestão pública e universitária, promover capacitação e humanização na administração.
🔹 24/06/2025 — Início do Seminário de Gestão Universitária
- Realizado no Auditório do Uemanet, com organização da Proplad e Progep.
- Abertura com o Reitor Walter Canales e pró-reitores: Thiago Cardoso (Proplad), Rômulo Travassos (Progep), Mônica Piccolo (Prog) e Ilka Serra (Proexae).
- Painéis temáticos:
• O papel do planejamento público no Estado do Maranhão — com Roberto Santos Matos (Seplan).
• Líderes Digitais x Analógicos — com Guilberth Marinho Garcês (SEAD).
• Compras Públicas — com Aline Pinheiro (SALIC).
• Monitoramento das ações governamentais — com Alberto Bastos (SEMAG).
🔹 25/06/2025 — Segundo dia do Seminário
- Oficinas temáticas: Direitos e Deveres dos Servidores, Administração Patrimonial Pública, Fiscalização de Contratos, entre outros.
⏲︎ Cód.: Hist_UEMA_25_05
🔗 Link direto: dados.uema.br/memoria-anos2020#seminario-gestao-universitaria
2025
Dia S
UEMA realiza o DAY S em celebração ao Dia do Servidor Público
Vídeo: Uema realiza Day S com mais de 30 serviços gratuitos para servidores
Fonte: Canal UEMA
⏲︎ Cód.: Hist_UEMA_25_06
🔗 Link direto: dados.uema.br/memoria-anos2020#day-s
2020 a 2025
Criações de cursos
Cursos criados nos anos 2020
Reportagem da TV Mirante sobre novos cursos da UEMA para 2024 (19/06/2023)
🔗 Link direto: dados.uema.br/memoria-anos2020#criacao-cursos
PORTAL MEMÓRIA UEMA
© 2025, Assessoria de Gestão de Dados Estratégicos – ASSGDE/UEMA ılııl | Universidade Estadual do Maranhão – UEMA | ⏲︎ dados.uema.br/portal-memoria
Endereço:
Reitoria, Avenida dos Cavalos, Cidade Universitária Paulo VI, São Luís-MA













































