História das Pró-Reitorias

Historia Pro Reitorias

Esta página integra o PORTAL MEMÓRIA UEMA. Acesso os dados por completo em dados.uema.br/portal-memoria

Menor 2 Design Linha Do Tempo 2025 Uema

1981

Pró-reitorias na criação da UEMA

Menor Design Linha Do Tempo 2025 Uema Png

As primeiras pró-reitorias

Em 1981, por meio da Lei nº 4.400, de 30 de dezembro, que criou a Universidade Estadual do Maranhão (UEMA), foram estabelecidas as primeiras pró-reitorias:
 
● Pró-Reitoria Administrativa – PRA;
● Pró-Reitoria de Planejamento – PROPLAN; e
● Pró-Reitoria de Ensino, Pesquisa e Extensão – PREPE.
Menor 2 Design Linha Do Tempo 2025 Uema

1994

Reestruturação da UEMA

Menor Design Linha Do Tempo 2025 Uema Png

Reestruturação da UEMA

Em 1994, com o Decreto Estadual nº 13.819, de 25 de abril, e a Lei Estadual nº 5.921, de 15 de março, que reorganizaram a estrutura administrativa da UEMA, ocorreram as seguintes mudanças:
 
● A Pró-Reitoria Administrativa – PRA teve sua nomenclatura alterada para Pró-Reitoria de Administração – PRA;
● A Pró-Reitoria de Planejamento – PROPLAN manteve-se em continuidade;
● A Pró-Reitoria de Ensino, Pesquisa e Extensão – PREPE foi desmembrada, dando origem à Pró-Reitoria de Pesquisa, Pós-Graduação e Extensão – PPGE e à Pró-Reitoria de Graduação e Assuntos Estudantis – PROGAE.
 
Menor 2 Design Linha Do Tempo 2025 Uema

2003

Criação do cargo de Pró-Reitor de Assuntos Estudantis e Extensão

Menor Design Linha Do Tempo 2025 Uema Png

Criação do cargo de Pró-Reitor de Assuntos Estudantis e Extensão

Em 2003, a UEMA passou por novas adequações administrativas motivadas pela criação do cargo de Pró-Reitor de Assuntos Estudantis e Extensão por meio do Decreto Estadual nº 19.454, de 19 de março de 2003. Como resultado:
● Por iniciativa administrativa, foi iniciado o funcionamento da Pró-Reitoria de Extensão e Assuntos Estudantis – PROEXAE, incorporando as coordenadorias de Extensão da PPGE e de Assuntos Estudantis da PROGAE;
● A PPGE passou a ser Pró-Reitoria de Pesquisa e Pós-Graduação – PPG, com as competências das coordenadorias de Pesquisa e de Pós-Graduação; e
● A PROGAE transformou-se em Pró-Reitoria de Graduação – PROG, mantendo as coordenadorias com competências relacionadas à gestão dos cursos de graduação.
Menor 2 Design Linha Do Tempo 2025 Uema

2018

Criação da PROPLAD, PROGEP e PROINFRA

Menor Design Linha Do Tempo 2025 Uema Png

Criação da PROPLAD, PROGEP e PROINFRA

Logo Proplad Azul Fundo Transparente
Logo Progep Azul Fundo Transparente
Logo Proinfra Azul Fundo Transparente
Em 2018, por meio do Decreto Estadual nº 34.629, de 21 de dezembro, foram criadas as Pró-Reitorias de Planejamento e Administração – PROPLAD, a Pró-Reitoria de Infraestrutura – PROINFRA e a Pró-Reitoria de Gestão de Pessoas – PROGEP gerando a seguinte mudança na estrutura administrativa:
 

● A Pró-Reitoria de Planejamento e Administração – PROPLAD, resultou da fusão das pró-reitorias de Administração – PRA e de Planejamento – PROPLAN, absorvendo as competências duas pró-reitorias que foram extintas;

● A Prefeitura do Campus, que antes constituía a PRA passou a integrar o organograma da Pró-Reitoria de Infraestrutura – PROINFRA;

● A Coordenação de Pessoal -CP, antes vinculada à PRA, passou para a Pró-Reitoria de Gestão de Pessoas – PROGEP;As pró-reitorias PROG, PPG e PROEXAE mantiveram suas competências e nomenclaturas.

Menor 2 Design Linha Do Tempo 2025 Uema

2020

Criação da PROPLAD, PROGEP e PROINFRA

Menor Design Linha Do Tempo 2025 Uema Png

Reestruturação da UEMA

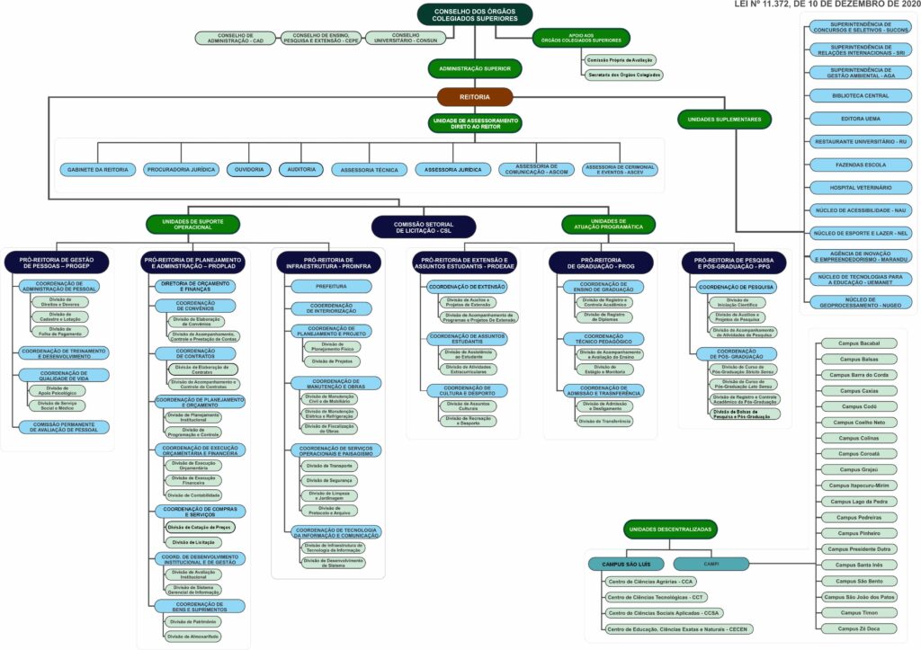
Organograma Uema
Organograma Institucional atual da UEMA
Em 2020, com a Lei nº 11.372, de 10 de dezembro, todas as pró-reitorias e seus respectivos cargos foram consolidados, formando a estrutura organizacional da UEMA.

Pró-Reitora de Graduação – PROG
Pró-Reitor de Pesquisa e Pós-Graduação – PPG
Pró-Reitora de Extensão e Assuntos Estudantis – PROEXAE
Pró-Reitor de Planejamento e Administração – PROPLAD
Pró-Reitor de Gestão de Pessoas – PROGEP
Pró-Reitora de Infraestrutura – PROINFRA

COORDENAÇAO DE ENSINO DE GRADUAÇÃO
Divisão de Registro e Controle Acadêmico
Divisão de Registro de Diplomas
 
COORDENAÇÃO TÉCNICO PEDAGÓGICO
Divisão de Acompanhamento e Avaliação do Ensino
Divisão de Estágio e Monitoria
 
COORDENAÇÃO DE ADMISSÃO E TRASNFERÊNCIA
Divisão de Admissão e Desligamento
Divisão de Transferência

COORDENAÇÃO DE EXTENSÃO
Divisão de Auxílios e Projetos de Extensão
Divisão de Acompanhamento de Programas e Projetos De Extensão

COORDENAÇAO DE ASSUNTOS ESTUDANTIS
Divisão de Assistência ao Estudante
Divisão de Atividades Extracurriculares

COORDENAÇÃO DE CULTURA E DESPORTO
Divisão de Assuntos Culturais
Divisão de Recreação e Desporto

NÚCLEO DE ESPORTE E LAZER

RESTAURANTE UNIVERSITÁRIO – RU

COORDENAÇÃO DE PESQUISA
Divisão de Iniciação Científica
Divisão de Auxílios e Projetos de Pesquisa
 
COORDENAÇÃO DE PÓS-GRADUAÇÃO
Divisão de Curso de Pós-Graduação Stricto Sensu
Divisão de Curso de Pós-Graduação Lato Sensu
Divisão de Registro e Controle Acadêmico da Pós-Graduação
Divisão de Bolsas de Pesquisa e Pós-Graduação
DIRETORIA DE ORÇAMENTO E FINANÇAS
COORDENAÇAO DE CONVÊNIOS
Divisão de Elaboração de Convênios
Divisão de Acompanhamento, Controle e Prestação de Contas
 
COORDENAÇAO DE CONTRATOS
Divisão de Elaboração de Contratos
Divisão de Acompanhamento e Controle de Contratos
 
COORDENAÇÃO DE PLANEJAMENTO E ORÇAMENTO
Divisão de Planejamento Institucional
Divisão de Programação e Controle
 
COORDENAÇAO DE EXECUÇAO ORÇAMENTÁRIA E FINANCEIRA
Divisão de Execução Orçamentária
Divisão de Execução Financeira
Divisão de Contabilidade
 
COORDENAÇÃO DE COMPRAS E SERVIÇOS
Divisão de Cotação de Preços
Divisão de Licitação
 
COORDENAÇÃO DE DESENVOLVIMENTO INSTITUCIONAL E DE GESTÃO
Divisão de Avaliação Institucional
Divisão de Sistema Gerencial de Informação
 
COORDENAÇÃO DE BENS E SUPRIMENTOS
Divisão de Patrimônio
Divisão de Almoxarifado
PREFEITURA
 
COORDENAÇAO DE INTERIORIZAÇÃO
Divisão de Planejamento Físico
Divisão de Projetos
 
COORDENAÇÃO DE MANUTENÇÃO E OBRAS
Divisão de Manutenção Civil e de Mobiliário
Divisão de Manutenção Elétrica e Refrigeração
Divisão de Fiscalização de Obras
 
COORDENAÇÃO DE SERVIÇOS OPERACIONAIS E PAISAGISMO
Divisão de Transporte
Divisão de Segurança
Divisão de Limpeza e Jardinagem
Divisão de Protocolo e Arquivo
 
COORDENAÇÃO DE TECNOLOGIA A INFORMAÇÃO E COMUNICAÇÃO
Divisão de Infraestrutura de Tecnologia da Informação
Divisão de Desenvolvimento de Sistema
COORDENAÇÃO DE ADMINISTRAÇÃO DE PESSOAL
Divisão de Direitos e Deveres
Divisão de Cadastro e Lotação
Divisão de Folha de Pagamento
 
COORDENAÇÃO DE TREINAMENTO E DESENVOLVIMENTO
 
COORDENAÇÃO DE QUALIDADE DE VIDA
Divisão de Apoio Psicológico
Divisão de Serviço Social e Médico
 
COMISSÃO PERMANENTE DE AVALIAÇÃO DE PESSOAL

Versão Texto

Estrutura das Pró-Reitorias da UEMA

Segundo o Regimento das Pró-Reitorias (vigente desde 2019), e a Lei n.º 11.372, de 10 de dezembro de 2020 a UEMA possui seis pró-reitorias que propõem políticas e diretrizes institucionais sendo elas a Pró-Reitoria de Planejamento e Administração – PROPLAD, a Pró-Reitoria de Infraestrutura – PROINFRA, a Pró-Reitoria de Gestão de Pessoas – PROGEP, a Pró-Reitoria de Graduação – PROG, a Pró-Reitoria de Pesquisa e Pós-Graduação – PPG e a Pró-Reitoria de Extensão e Assuntos Estudantis – PROEXAE.

Segundo o artigo 4º do Regimento das Pró-Reitorias, que entrou em vigor em 1º de janeiro de 2019, às Pró-Reitorias compete propor políticas e diretrizes nas áreas de ensino, pesquisa, extensão, planejamento e administração, infraestrutura e gestão de pessoas.

Conforme estabelecido no artigo 8º do Regimento, a Universidade Estadual do Maranhão (UEMA) possui 6 (seis) pró-reitorias, organizadas em dois grupos funcionais:

UNIDADE DE SUPORTE OPERACIONAL (Atividades-Meio):

Pró-Reitoria de Gestão de Pessoas (PROGEP) – Art. 29: responsável pela elaboração, implementação, acompanhamento e avaliação de políticas de gestão de pessoas, gerenciamento da folha de pagamento, provimento de cargos, desenvolvimento, capacitação e qualidade de vida dos servidores.

Pró-Reitoria de Planejamento e Administração (PROPLAD) – Art. 108: tem por finalidade normatizar, coordenar, supervisionar, avaliar e controlar as atividades relativas ao planejamento institucional, orçamento e administração geral da Universidade.

Pró-Reitoria de Infraestrutura (PROINFRA) – Art. 65: responsável por normatizar, coordenar, supervisionar, avaliar e controlar as atividades referentes à infraestrutura física, tecnológica e operacional da Universidade.

UNIDADE DE ATUAÇÃO PROGRAMÁTICA (Atividades-Fim):

Pró-Reitoria de Graduação (PROG) – Art. 47: tem por finalidade planejar, normatizar, coordenar, supervisionar e avaliar as atividades relativas ao ensino de graduação nas modalidades presencial e a distância.

Pró-Reitoria de Extensão e Assuntos Estudantis (PROEXAE) – Art. 9: responsável por normatizar, coordenar, supervisionar, controlar e avaliar as atividades de extensão e assistência estudantil.

Pró-Reitoria de Pesquisa e Pós-Graduação (PPG) – Art. 94: órgão executivo responsável pelo planejamento, coordenação, execução, supervisão e avaliação das atividades de pesquisa e pós-graduação stricto sensu e lato sensu.

 

Estrutura Organizacional:

Conforme os artigos 6º e 7º do Regimento, as pró-reitorias possuem em suas estruturas:

Coordenações e Diretorias: asseguram o máximo rendimento das atividades em suas áreas de atuação, exercidas por coordenadores ou diretores nomeados pelo reitor.

Divisões: responsáveis pela execução e controle das atividades inerentes às suas áreas, sob a responsabilidade de chefes escolhidos pelo reitor.

As pró-reitorias são dirigidas por pró-reitores nomeados pelo reitor dentre docentes do quadro efetivo da UEMA (Art. 2º), auxiliados por pró-reitores adjuntos que, além de substituí-los, desempenham atribuições delegadas (Art. 3º).

HISTÓRIA DAS PRÓ-REITORIAS DA UEMA
 
A trajetória das Pró-Reitorias da Universidade Estadual do Maranhão – UEMA reflete a evolução e a adaptação da instituição desde sua criação. Essa evolução é pautada nas diretrizes de organização administrativa e alinhada às três missões indissociáveis do ensino superior: ensino, pesquisa e extensão, visando uma gestão eficiente e de qualidade para atender às demandas do ensino superior no estado do Maranhão.
 
Essa trajetória ocorreu com mudanças por meio de processos como desmembramento e fusão de setores, estratégia que permitiu otimizar recursos, reorganizar competências contribuindo também para a racionalização da estrutura de cargos. Dessa forma, a UEMA conseguiu realocar funções e converter nomenclaturas de forma eficiente, acompanhando sua expansão e complexidade institucional.
 
ANO DE 1981
Em 1981, por meio da Lei nº 4.400, de 30 de dezembro, que criou a Universidade Estadual do Maranhão – UEMA, foram estabelecidas as primeiras pró-reitorias: Pró-Reitoria Administrativa (PRA), Pró-Reitoria de Planejamento – PROPLAN e Pró-Reitoria de Ensino, Pesquisa e Extensão – PREPE.
 
ANO DE 1994
Em 1994, com o Decreto Estadual nº 13.819, de 25 de abril, e a Lei Estadual nº 5.921, de 15 de março, que reorganizaram a estrutura administrativa da UEMA, ocorreram as seguintes mudanças:
● A Pró-Reitoria Administrativa – PRA teve sua nomenclatura alterada para Pró-Reitoria de Administração – PRA;
● A Pró-Reitoria de Planejamento – PROPLAN manteve-se em continuidade;
● A Pró-Reitoria de Ensino, Pesquisa e Extensão – PREPE foi desmembrada, dando origem à Pró-Reitoria de Pesquisa, Pós-Graduação e Extensão (PPGE) e à Pró-Reitoria de Graduação e Assuntos Estudantis – PROGAE.
 
ANO DE 2003
Posteriormente, em 2003, a UEMA passou por novas adequações administrativas motivadas pela criação do cargo de Pró-Reitor de Assuntos Estudantis e Extensão por meio do Decreto Estadual nº 19.454, de 19 de março de 2003. Como resultado:
● Por iniciativa administrativa, foi iniciado o funcionamento da Pró-Reitoria de Extensão e Assuntos Estudantis (PROEXAE), incorporando as coordenadorias de Extensão da PPGE e de Assuntos Estudantis da PROGAE;
• A PPGE passou a ser Pró-Reitoria de Pesquisa e Pós-Graduação – PPG, com as competências das coordenadorias de Pesquisa e de Pós-Graduação; e
• A PROGAE transformou-se em Pró-Reitoria de Graduação – PROG, mantendo as coordenadorias com competências relacionadas à gestão dos cursos de graduação.
 
ANO DE 2018
Em 2018, por meio do Decreto Estadual nº 34.629, de 21 de dezembro, foram criadas as Pró-Reitorias de Planejamento e Administração – PROPLAD, a Pró-Reitoria de Infraestrutura – PROINFRA e a Pró-Reitoria de Gestão de Pessoas – PROGEP gerando a seguinte mudança na estrutura administrativa:

A Pró-Reitoria de Planejamento e Administração – PROPLAD, resultou da fusão das pró-reitorias de Administração – PRA e de Planejamento – PROPLAN;

A Prefeitura do Campus, que antes constituía a PRA passou a integrar o organograma da Pró-Reitoria de Infraestrutura – PROINFRA;

A Coordenação de Pessoal – CP, antes vinculada à PRA, passou para a Pró-Reitoria de Gestão de Pessoas – PROGEP;

  • As pró-reitorias PROG, PPG e PROEXAE mantiveram suas competências e nomenclaturas.
 
ANO DE 2020
Finalmente, em 2020, com a Lei nº 11.372, de 10 de dezembro, todas as pró-reitorias e seus respectivos cargos foram consolidados, formando a estrutura organizacional da UEMA.
 
Assessoria de Gestão de Dados Estratégicos da UEMA.

Versão da história por Pró-Reitoria

A Pró-Reitoria de Graduação (PROG) tem origem na Pró-Reitoria de Ensino, Pesquisa e Extensão (PREPE), criada em 1981 com a fundação da UEMA, que centralizava as três dimensões do tripé universitário.
 
Em 1994, com a reestruturação institucional, a PREPE foi desmembrada, dando origem à Pró-Reitoria de Graduação e Assuntos Estudantis (PROGAE), que assumiu as competências relacionadas ao ensino de graduação e à política estudantil. A PROGAE representou para a separação funcional entre graduação e as atividades de pesquisa e pós-graduação.
 
O marco definitivo para o surgimento da PROG ocorreu em 2003, com a criação do cargo de Pró-Reitor de Assuntos Estudantis e Extensão. A partir de então, as atividades de assuntos estudantis foram transferidas progressivamente para a PROEXAE, e a PROGAE transformou-se na Pró-Reitoria de Graduação (PROG), concentrando-se exclusivamente na gestão dos cursos de graduação, organização curricular, supervisão pedagógica e articulação com os centros acadêmicos.
 
Em 2020, a Lei nº 11.372 consolidou a PROG na estrutura administrativa da UEMA, formalizando seu papel essencial na coordenação e no fortalecimento do ensino de graduação na universidade.
A trajetória da Pró-Reitoria de Pesquisa e Pós-Graduação (PPG) é marcada por um processo de adaptação progressiva, que evidencia a evolução da pesquisa e da pós-graduação na Universidade.
 
A origem da PPG remonta à Pró-Reitoria de Ensino, Pesquisa e Extensão (PREPE), criada em 1981 pela Lei nº 4.400, que estabeleceu a UEMA. Naquela estrutura inicial, as três funções universitárias – ensino, pesquisa e extensão – estavam unidas sob uma mesma gestão.
 
Em 1994, com a reestruturação definida pelo Decreto Estadual nº 13.819 e pela Lei Estadual nº 5.921, a PREPE foi desmembrada, dando origem à Pró-Reitoria de Pesquisa, Pós-Graduação e Extensão (PPGE). Nesse momento, a pesquisa e a pós-graduação passaram a compor uma pró-reitoria específica, ainda compartilhada com a extensão.
 
O marco decisivo para a formação da PPG com a configuração atual ocorreu em 2003, com o Decreto Estadual nº 19.454. Esse ato determinou a transferência das atividades de extensão para a recém-criada PROEXAE (inicialmente de forma administrativa). Com isso, a PPGE foi redesignada como Pró-Reitoria de Pesquisa e Pós-Graduação (PPG), assumindo as competências das coordenações de Pesquisa e de Pós-Graduação.
 
Finalmente, em 2020, a Lei nº 11.372 consolidou a PPG na estrutura organizacional da UEMA, formalizando seu papel central no fomento à pesquisa científica, à inovação, até 2016 coma a criação da Agência MARANDU, e à gestão dos programas de pós-graduação stricto sensu e das especializações lato sensu da Universidade.
A Pró-Reitoria de Extensão e Assuntos Estudantis (PROEXAE) teve suas atividades inciadas em 2003, após uma reestruturação administrativa que visou especializar e fortalecer as áreas de extensão universitária e apoio ao estudante.
 
Seu funcionamento foi motivado pela criação do cargo de Pró-Reitor de Assuntos Estudantis e Extensão, por meio do Decreto Estadual nº 19.454, de 19 de março de 2003. A PROEXAE surgiu, então, a partir do desmembramento de competências de duas outras pró-reitorias: a Pró-Reitoria de Pesquisa, Pós-Graduação e Extensão (PPGE) – que cedia a coordenação de Extensão – e a Pró-Reitoria de Graduação e Assuntos Estudantis (PROGAE) – de onde vieram as atividades relacionadas a Assuntos Estudantis.
 
Inicialmente, a PROEXAE passou a funcionar por iniciativa administrativa, ainda de forma não formalizada em lei, reunindo sob sua gestão as políticas de extensão universitária e o suporte à vida discente. Essa mudança refletiu a crescente importância atribuída pela UEMA à integração com a sociedade e ao bem-estar estudantil.
 
A consolidação definitiva de sua estrutura e competências ocorreu posteriormente, com a Lei nº 11.372, de 10 de dezembro de 2020, que reorganizou a Universidade e formalizou a PROEXAE como uma das pró-reitorias permanentes da UEMA, solidificando seu papel na articulação entre a universidade e a comunidade, e no apoio aos estudantes.
 
Competências da Pró-Reitoria de Extensão e Assuntos Estudantis (PROEXAE)
 
De acordo com o Art. 9º do Regimento das Pró-Reitorias, as competências da PROEXAE são: 
 
I – propor ao Conselho Universitário (CONSUN) e ao Conselho de Ensino, Pesquisa e Extensão (CEPE) as políticas e diretrizes para a extensão universitária e para a assistência aos estudantes; 
 
II – planejar, coordenar, supervisionar e avaliar as atividades de extensão universitária e de assistência estudantil, junto aos centros de estudos e em articulação com as demais pró-reitorias; 
 
III – coordenar, acompanhar e avaliar os programas, os projetos e as atividades de extensão; 
 
IV – coordenar, acompanhar e avaliar os programas e as ações de assistência estudantil, compreendendo o apoio socioeconômico, a promoção da saúde, o apoio psicopedagógico e o incentivo ao desporto e à cultura; 
 
V – promover a interação da Uema com a sociedade, por meio de programas de extensão, visando à troca de saberes e à promoção do desenvolvimento sustentável; 
 
VI – incentivar a participação dos estudantes em atividades de extensão e de assistência estudantil; 
 
VII – estabelecer parcerias e convênios com instituições públicas e privadas para o desenvolvimento de ações de extensão e de assistência estudantil; 
 
VIII – exercer outras competências que lhe sejam atribuídas pelo Reitor ou pelo Consun.
A Pró-Reitoria de Planejamento e Administração (PROPLAD) reflete um processo de evolução e racionalização da estrutura administrativa da Universidade Estadual do Maranhão. A PROPLAD foi oficialmente criada em 2018, por meio do Decreto Estadual nº 34.629, de 21 de dezembro, como resultado da fusão entre duas pró-reitorias históricas: a Pró-Reitoria de Administração (PRA) e a Pró-Reitoria de Planejamento (PROPLAN). Ambas existiam desde a fundação da UEMA, em 1981, pela Lei nº 4.400, e haviam sido mantidas na reestruturação de 1994.
 
Em 2020, com a edição da Lei nº 11.372, de 10 de dezembro, a PROPLAD teve sua estrutura e competências definitivamente consolidadas no organograma da UEMA, marcando a consolidação de um modelo de gestão unificado que alia planejamento e administração em apoio às atividades fins da universidade: ensino, pesquisa e extensão.
A Pró-Reitoria de Gestão de Pessoas (PROGEP) tem uma história mais recente na estrutura administrativa da Universidade, sendo criada em 2018 por meio do Decreto Estadual nº 34.629, de 21 de dezembro.
 
A PROGEP surgiu no contexto de uma ampla reestruturação organizacional que visava modernizar e otimizar a gestão universitária. Sua criação representou o fortalecimento das políticas de gestão de pessoas na UEMA, reunindo competências que antes estavam distribuídas em outros setores.
Anteriormente, as atribuições relacionadas a pessoal — como folha de pagamento, gestão de cargos, desenvolvimento e qualidade de vida — estavam vinculadas à Pró-Reitoria de Administração (PRA).
Com a reestruturação de 2018, a Coordenação de Pessoal (CP/PRA) foi transferida para a recém-criada PROGEP, que assumiu a responsabilidade de normatizar, coordenar e supervisionar todas as atividades relacionadas aos servidores docentes e técnico-administrativos.
 
Além da PROGEP, a mesma reestruturação de 2018 criou a PROPLAD (fusão da PRA e PROPLAN) e a PROINFRA, e manteve as pró-reitorias finalísticas PROG, PPG e PROEXAE.
 
Em 2020, a Lei nº 11.372 consolidou definitivamente a PROGEP na estrutura organizacional da UEMA.
A Pró-Reitoria de Infraestrutura (PROINFRA) foi criada em 2018 por meio do Decreto Estadual nº 34.629, de 21 de dezembro, como parte de uma reestruturação administrativa mais ampla da Universidade.
 
A PROINFRA surgiu com a missão de normatizar, coordenar, supervisionar, avaliar e controlar as atividades relacionadas à infraestrutura física e logística da UEMA. Sua criação representou uma especialização inédita na gestão dos espaços, instalações e serviços de apoio da Universidade.
 
Antes de 2018, as competências relativas à infraestrutura – incluindo a Prefeitura do Campus – estavam vinculadas à Pró-Reitoria de Administração (PRA). Com a reestruturação, a Prefeitura do Campus foi transferida para a PROINFRA, permitindo uma gestão mais integrada e técnica das questões patrimoniais, de manutenção e de expansão da infraestrutura universitária.
 
A criação da PROINFRA, juntamente com a PROGEP e a PROPLAD, refletiu a necessidade de a UEMA acompanhar seu crescimento e complexidade institucionaldos seus múltiplos campi.
 
Em 2020, a Lei nº 11.372 consolidou a PROINFRA na estrutura organizacional da UEMA, formalizando seu papel essencial no planejamento, na operação e na manutenção da infraestrutura que subsidia as atividades de ensino, pesquisa e extensão em toda a Universidade.

Versão Infográfico

Historia Das Pro Reitorias Portal Memoria Assgde Uema

PORTAL MEMÓRIA UEMA

2026, Assessoria de Gestão de Dados Estratégicos – ASSGDE/UEMA ılııl | Universidade Estadual do Maranhão – UEMA | ⏲︎ dados.uema.br/portal-memoria

Endereço:
Reitoria, Avenida dos Cavalos, Cidade Universitária Paulo VI, São Luís-MA

Quem somos | Contatos | Localização | Enviar e-mail